がん対策シンポジウム
2025-04-25 17:28:26

日本医師会シンポジウム「がん対策~予防、医療、共生~」の開催について

日本医師会が開催するシンポジウムについて



日本医師会、会長の松本吉郎氏が主催するシンポジウムが、2025年5月25日(日)午後2時から開催されます。今回のテーマは「がん対策~予防、医療、共生~」で、地域社会に根ざした医師会の活動を広く国民に知ってもらうことを目的としています。このシンポジウムは、地域住民の健康を守っている医師会の取り組みを紹介し、がん予防や医療についての理解を深める機会です。

無料参加可能なシンポジウム



本シンポジウムは、東京都文京区にある日本医師会館1階で行われるほか、オンラインでのライブ配信も行います。参加費は無料で、医師会の関係者や医療従事者だけでなく、一般の方や企業の健診・がん検診担当者の参加も大歓迎です。現地参加を希望する場合は事前に申し込みが必要となるため、公式サイトからの登録をお忘れなく。

オンラインで視聴する場合、シンポジウム開始の時間に、指定されたリンクをクリックすることで、簡単に参加できます。また、過去のシンポジウムもアーカイブとして視聴可能で、興味深い内容をいつでも楽しむことができます。

シンポジウムの詳細情報



  • - 日程: 2025年5月25日(日)14:00~16:30
  • - 会場: 日本医師会館
〒113-8621 東京都文京区本駒込2-28-16
アクセス: こちら
地下鉄南北線をご利用の方は、最寄り駅が駒込駅となるため、注意が必要です。

プログラム内容



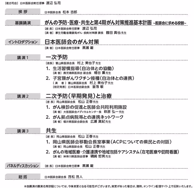
このシンポジウムでは、がん対策についてさまざまな視点からのプレゼンテーションが行われます。地域医療の重要性や、がんの予防策、治療の進展、患者と医療者が共に生きる社会の実現に向けた取り組みなど、多岐にわたるテーマが議論される予定です。参加者同士の交流も期待される貴重な機会となります。

問い合わせ先



シンポジウムに関する問い合わせは、日本医師会地域医療課または広報課まで。電話番号は03-3946-2121(代)です。

このシンポジウムは、日本医師会の活動の一環であり、47都道府県の医師会と連携し、医療の発展や公衆衛生の向上を目指す取り組みです。さらに、医師の生涯研修や地域医療の推進を通じて、福祉の増進に寄与しています。

公式ホームページとYouTubeチャンネル



詳しい情報は、日本医師会の公式ホームページをご覧ください。また、日本医師会のYouTubeチャンネルでは、定例の記者会見や健康に役立つ情報を提供していますので、ぜひチャンネル登録をして最新情報をチェックしてみてください。

LINE公式アカウント



また、日本医師会のLINE公式アカウントも新たに開設。講習会やイベント案内、健康・医療情報など個別のニーズに応じた情報を受け取ることができます。友達登録はこちらからどうぞ。


画像1

画像2

画像3

会社情報

会社名
公益社団法人日本医師会
住所
東京都文京区本駒込2-28-16
電話番号
03-3946-2121

トピックス(地域情報)

【記事の利用について】

タイトルと記事文章は、記事のあるページにリンクを張っていただければ、無料で利用できます。
※画像は、利用できませんのでご注意ください。

【リンクついて】

リンクフリーです。