新ETF登場
2025-03-10 17:10:22

三井住友DSアセットが日本グロース株式の新ETFを設定

日本グロース株式市場に新たな選択肢、三井住友DSアセットが新ETFを発表



三井住友DSアセットマネジメント株式会社は、2025年3月27日に新たなアクティブ運用型ETF「SMDAMActiveETF日本グロース株式」を発表し、翌日の3月28日に東京証券取引所に上場する計画を明らかにしました。これは同社のアクティブ運用型ETFの第二弾として位置づけられ、投資家に新しい投資機会を提供することを目指しています。

このファンドは、主に日本の取引所に上場している株式への投資を通じて、投資元本の中長期的な成長を目指すものです。特に、持続的な利益成長が期待でき、評価も高い企業に対する投資を重視しており、その成果としてTOPIX(東証株価指数)を上回る運用成績を求めています。運用チームは1999年からグロース株投資に関する実績を積んでおり、過去に類似ファンドでTOPIXを大きく上回る成績を挙げた経験も持っています。

国内株式市場の新たな期待


近年、日本株式市場は企業の資本効率改善が期待されており、特に海外からの投資が増加しています。2023年には、東京証券取引所が企業に対して資本コストを意識した経営を促し、その影響で国内株式市場は大きく上昇しました。2024年7月には、主要株価指数である日経平均株価や東証株価指数が史上最高値を更新しています。

ところが、新NISAがスタートした2024年1月以降、海外株式を運用する投資信託への資金流入が目立つ一方、国内株式を対象としたファンドへの関心はやや限定的です。この現状に対し、当ファンドは日本企業の魅力を再認識してもらい、持続的成長を遂げる銘柄を早期に見極めて投資を行うことで、投資家に新たな価値を提供したいと考えています。

今後の展望


三井住友DSアセットは今後も商品開発と運用力の向上に努め、ETF市場での競争力を高めていく意向です。アクティブ運用の強みを活かした新商品の充実を図ることで、個人投資家や機関投資家の資産形成に貢献し、市場環境に左右されない投資機会を提供していく予定です。

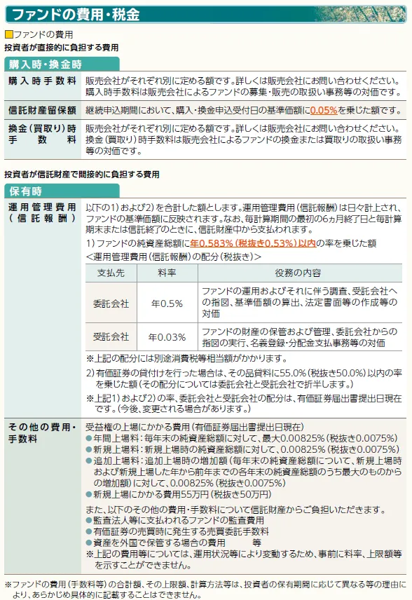
なお、ファンドの費用については、販売会社を通じて申込みをする場合の情報であり、東京証券取引所での取引には異なる手数料が適用される場合があります。投資を行う際には、最新の投資信託説明書を確認し、リスクに関する情報も十分に理解した上での判断が求められます。

日本のグロース株式市場に新たな息吹を吹き込む「SMDAMActiveETF日本グロース株式」が、投資家にどのような成果をもたらすのか、今後の展開に注目が集まります。


画像1

画像2

会社情報

会社名
三井住友DSアセットマネジメント株式会社
住所
港区虎ノ門一丁目17番1号虎ノ門ヒルズ ビジネスタワー26階
電話番号
03-6205-0200

トピックス(経済)

【記事の利用について】

タイトルと記事文章は、記事のあるページにリンクを張っていただければ、無料で利用できます。
※画像は、利用できませんのでご注意ください。

【リンクついて】

リンクフリーです。