GrandBase Version1.2.0
2025-06-13 13:25:12

ICT施工を革新する「GrandBase Version1.2.0」最新ツールの発売について

最新版「GrandBase Version1.2.0」の発売決定



アイサンテクノロジー株式会社が最新のICT施工用LandXML作成・編集ツール「GrandBase Version1.2.0」の発売を発表しました。この新バージョンは、2025年10月中旬に発売予定です。標準価格は792,000円(税込)となっています。

新機能の概要


「GrandBase Version1.2.0」には、いくつかの新機能が追加され、既存機能の向上も図られています。以下、主な新機能をご紹介します。
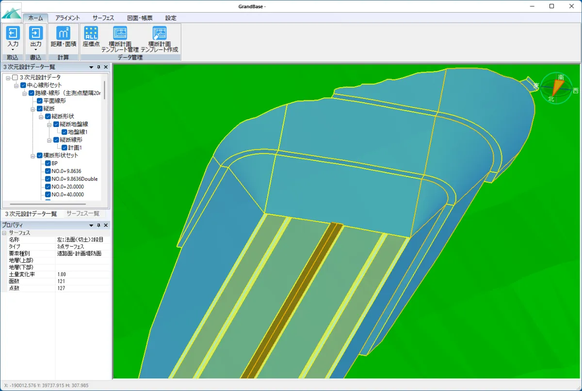
1. 土工形状イメージ作成: J-LandXMLのサーフェスモデルを用いて、よりリアルな土工形状を作成できます。
2. 法面の端部延長機能: 法面の設計において、端部を簡単に延長することができ、作業効率が向上します。
3. 舗装工部断面形状変更機能: 舗装部分の形状を自由に変更できるため、設計の多様性が広がります。
4. 曲線部の矢高チェック機能: 曲線部の高さをチェックする機能が追加され、精密な設計が可能になりました。
5. 点群編集オプション: 点群データの編集が容易になるオプションが新たに搭載され、さらに多くのデータを扱えるようになります。
6. 顧客の要望を反映: 既存の顧客から寄せられた要望をいくつか機能に反映し、使いやすさが向上しています。

製品に関する問い合わせ


新しい「GrandBase Version1.2.0」の導入に興味がある方は、以下の連絡先にお問い合わせください:
  • - 住所: 〒460-0003 名古屋市中区錦三丁目7番14号 ATビル
  • - 電話番号: 052-950-3122
  • - Eメール: [email protected]

新たな機能の追加により、ICT施工の現場での作業効率が一層向上することが期待されています。アイサンテクノロジーの「GrandBase Version1.2.0」は、これまで以上に多機能で使いやすいツールとなることでしょう。最新の技術を活用し、施工現場での精度と効率性を高めるこのツールへの注目が集まっています。今後も、業界の最前線を支える製品として活躍することが期待されます。


画像1

画像2

会社情報

会社名
アイサンテクノロジー株式会社
住所
愛知県名古屋市中区錦3-7-14ATビル
電話番号
052-950-7500

トピックス(IT)

【記事の利用について】

タイトルと記事文章は、記事のあるページにリンクを張っていただければ、無料で利用できます。
※画像は、利用できませんのでご注意ください。

【リンクついて】

リンクフリーです。