インド株式ファンドの手数料改定
2026-03-27 12:03:12

イーストスプリング・インド株式ファンドが運用管理費用を引き下げ!

イーストスプリング・インド・コア株式ファンドの新たな運用管理費用



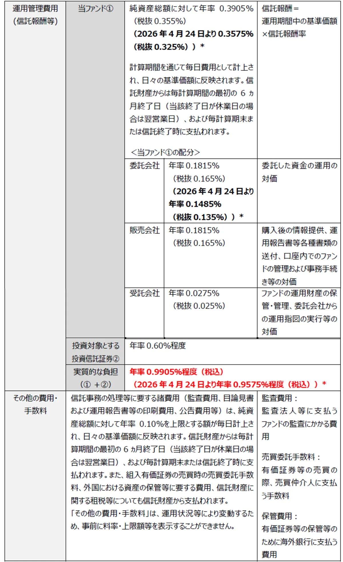
イーストスプリング・インベストメンツ株式会社(本社:東京都千代田区)は、同社が提供する「イーストスプリング・インド・コア株式ファンド(愛称:+αインド)」の受益者の利便性を高めるため、2026年4月24日から運用管理費用(信託報酬など)を引き下げることを発表しました。この変更により、ファンドの運用管理費用は年率0.9905%から年率0.9575%に引き下げられ、国内のインド株式ファンドの中で最も低い水準になる見込みです。

運用管理費用引き下げの背景と目的



近年、インド株式市場は成長が期待されており、多くの投資家が注目しています。特に新興市場としてのインドには、成長ポテンシャルの高い企業が多く、長期的な投資機会が提供されています。イーストスプリングは、インド株式市場への長期投資を、より低コストで提供し、投資家の資産形成に貢献することを目指しています。

運用管理費用の引き下げは、投資家にとって直接的な貢献となり、手数料を抑えた投資が可能になります。また、同社は運用の品質を維持・向上させるために、商品性の改善にも積極的に取り組んでいくと明言しています。

変更の詳細



新しい運用管理費用は、2026年4月24日より適用されます。この変更により、ファンドの手数料は以下のようになります。
  • - 変更前:年率0.9905%(税込)
  • - 変更後:年率0.9575%(税込)

この引き下げされた信託報酬は、他のインド株式ファンドと比較しても非常に競争力のある水準になり、投資家にとって魅力的な選択肢となるでしょう。

ファンドの特徴と運用戦略



「イーストスプリング・インド・コア株式ファンド」は、主にインド株式に投資することを目的としたアクティブ型ファンドです。イーストスプリング・インベストメンツは、1848年に設立されて以来、信頼性の高い資産運用を行ってきた実績があります。このファンドは、インド市場の動向を的確に捉えるために、独自の投資戦略と厳格なリサーチを基に運用されています。

また、イーストスプリングは、ESG(環境・社会・ガバナンス)基準を取り入れた責任投資に取り組んでおり、投資家は環境や社会に配慮した企業への投資を通じて、持続可能な社会づくりにも寄与できます。

投資リスクについての注意点



ただし、インド株式への投資にはリスクも伴います。特に、為替リスクや基準価額の変動が影響を及ぼす可能性があります。ファンドは有価証券への投資を通じてその価値が変動し、投資元本が保証されることはありません。したがって、投資判断を行う際には、リスクを十分に理解し、慎重に検討する必要があります。

まとめ



イーストスプリング・インド・コア株式ファンドは、運用管理費用の引き下げにより、より多くの投資家にとって魅力的な選択肢となります。インド市場の成長に期待を寄せる投資家にとって、長期的な資産形成を目指す絶好の機会が提供されるでしょう。これからもイーストスプリングは、投資家の信頼に応えるファンドの運用を続けていくとしています。


画像1

画像2

画像3

会社情報

会社名
イーストスプリング・インベストメンツ株式会社
住所
東京都千代田区丸の内2-6-1丸の内パークビルディング
電話番号

トピックス(経済)

【記事の利用について】

タイトルと記事文章は、記事のあるページにリンクを張っていただければ、無料で利用できます。
※画像は、利用できませんのでご注意ください。

【リンクついて】

リンクフリーです。