マニュライフ新特別勘定
2025-04-01 12:30:21

マニュライフ生命が新たな特別勘定を導入、資産形成の選択肢を拡大

マニュライフ生命が「未来を楽しむ終身保険」を刷新



マニュライフ生命保険株式会社は、2025年4月1日より、通貨選択型変額終身保険「未来を楽しむ終身保険」の特別勘定のラインアップを大幅に改定すると発表しました。この改定は、より多様な顧客のニーズに応えるものです。

新たな特別勘定の追加


今般の改定では、新たに「日米株式リアルタイム調整型(米ドル・豪ドル)」と「米国株式アクティブⅡ型(米ドル・豪ドル)」の2種類の特別勘定が追加されます。このことにより、異なる運用方針を持つ選択肢が増え、より幅広いリスク許容度に対応できるとされています。また、既存の「日米株式エンハンスト運用型(米ドル・豪ドル)」の新規取扱は停止され、運用関係費が引き下げられます。

変化する顧客ニーズ


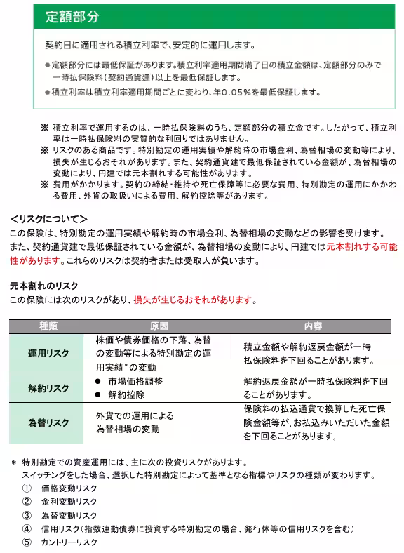
現在、人生100年時代と呼ばれる中、老後の生活に対する備えとして、保険商品も単なる死亡保障の提供から、資産形成の機能を重視する傾向が強まっています。「未来を楽しむ終身保険」は、このような顧客の期待に応えるための設計がなされており、一時払保険料は「積立利率により増加する定額部分」と「特別勘定の運用実績による変額部分」に分けて運用されます。この仕組みにより、顧客は市場の変動を活かしながらより柔軟な資産形成が可能になるのです。

ウェルス・ソリューション・スペシャリスト


マニュライフ生命は、ただの保障提供者にとどまらず、長期的な資産形成や相続対策にも力を入れるウェルス・ソリューション・スペシャリストとしての役割を自覚しています。開発された新商品の価値を通じて、顧客がより良い生活を送れるような環境づくりに注力しています。

実際に、顧客からのフィードバックを基に改定が行われており、顧客は無理のない範囲で柔軟に資産運用を行えるようになっています。特に、退職後の生活に不安を感じる方々にとって、この商品は大いに助けとなるでしょう。

マニュライフ生命の信頼性


マニュライフ生命は、カナダに本拠を置くマニュライフ・ファイナンシャル・コーポレーションの一員として、しっかりとしたバックボーンを持っています。ブランドメッセージ「人生に、たしかな選択を。」のもと、顧客に対して安心感を与えるサービス提供を目指しています。公式ウェブサイトやLinkedInのアカウントも開設し、顧客とのコミュニケーションを大切にしています。

まとめ


今回の改定は、マニュライフ生命が顧客の資産形成の喫緊のニーズに的確に応える意図を示すものです。新しい特別勘定を通じて、顧客は多様な運用方針を選ぶことができ、資産形成の自由度が増すことが期待されます。このような取り組みを通じて、マニュライフ生命は未来志向の保険商品を提供し続けていくことになるでしょう。詳細は公式ウェブサイトを通じて確認できます。


画像1

画像2

画像3

画像4

画像5

画像6

画像7

画像8

画像9

会社情報

会社名
マニュライフ生命保険株式会社
住所
東京都新宿区西新宿3丁目20番2号東京オペラシティタワー30階
電話番号
03-6331-6900

トピックス(経済)

【記事の利用について】

タイトルと記事文章は、記事のあるページにリンクを張っていただければ、無料で利用できます。
※画像は、利用できませんのでご注意ください。

【リンクついて】

リンクフリーです。