ヘルスケア投資の新展開
2025-10-02 10:54:42

SIIFICウェルネスファンドがPersonal Health Techに出資し健康経営を推進

SIIFICウェルネスファンドが健康管理を革新するPHTに出資



2025年9月25日、一般財団法人社会変革推進財団のSIIFICウェルネスファンドが、株式会社Personal Health Tech(PHT)が発行する新株予約権付社債を引き受けたことが発表されました。この出資により、PHTが掲げるムービングデジタル時代の健康ケアソリューションが大きく前進することが期待されています。

PHTのビジョンとサービス


PHTは健康寿命の延伸と予防医療の推進を目指して、「デジタルテクノロジーで革新的なヘルスケアソリューションを」提供しています。具体的には、個人の健康・医療・介護情報を一元管理するシステムを構築し、健康管理アプリ「ログシル」や「けんさぽ」がその中心を担っています。

  • - 健康管理アプリ「ログシル」: 健康診断結果のデジタル化やオンライン相談まで対応。
  • - 「けんさぽ」: 健康診断代行サービスや産業医紹介を行い、企業の健康経営を支援。

これらのサービスを通じて、企業は従業員の健康情報をデータ化して分析することで、不調の兆候を早期に捉え、医療費の削減と業務効率の向上を図ることができます。

SIIFICウェルネスファンドの目標


このファンドは、次のような投資テーマの一つとして、前向きなライフスタイルを促進する製品やサービスへの投資を掲げています。日本国内では高齢化や労働人口の減少が進展しており、既存の健康管理体制の質を向上させることが求められています。特に、中小企業においては法定健康診断の受診率が低いため、PHTの提供するフルスタック型健康管理サービスは貴重な選択肢となります。

投資プロセスと期待


SIIFICウェルネスファンドは、PHTの投資判断に際して以下のプロセスを経ました:
1. システム分析を実施し、PHTが提供する健康管理サービスの競合優位性を評価。特に、コストパフォーマンスや営業力、外国語対応の認識が深まりました。
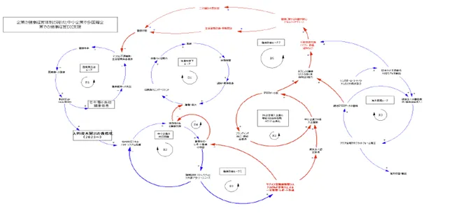
2. 『Theory of Change(理論の変化モデル)』を構築し、短期から長期にわたる期待される成果を可視化しました。
- 短期: 健康経営認定取得企業数の増加。
- 中期: 従業員の健康状態改善及びエンゲージメントの向上。
- 長期: 健康経営による医療費の削減。

代表者のコメント


PHTの代表取締役、新田哲哉氏は、「SIIFICウェルネスファンドからの出資決定を大変光栄に思います。私たちはけんさぽを通じて、企業の健康管理を効率化し、労働者が健やかに働ける社会を目指しています。また、資金調達を契機に事業基盤を拡大し、ウェルビーイングに貢献していきます。」と語っています。

今後の展望


SIIFICウェルネスファンドは、PHTへの経営支援を通じ、ウェルネス領域におけるシステムチェンジを目指した投資やインパクト測定を推進していく考えです。これは、私たちが目指す「誰もがより良い生活を送れる社会」の実現に向けた重要な一歩です。


画像1

画像2

会社情報

会社名
一般財団法人社会変革推進財団
住所
東京都港区赤坂1-11-286F
電話番号
03-6229-2622

トピックス(ライフスタイル)

【記事の利用について】

タイトルと記事文章は、記事のあるページにリンクを張っていただければ、無料で利用できます。
※画像は、利用できませんのでご注意ください。

【リンクついて】

リンクフリーです。