NMNの肝機能改善効果
2026-03-16 14:11:36

加齢による肝機能低下のメカニズムとNMNの可能性を探る研究

加齢による肝機能低下のメカニズムとNMNの可能性



近年の研究で、加齢が肝機能に与える影響が着目されています。肝臓は重要な臓器の一つであり、その健康状態は全身の健康に直結します。最近、岐阜大学を中心とした研究チームが、加齢と肝機能低下に関する新たなメカニズムを明らかにしました。この研究は、次世代のエイジングケア成分として注目されるβ-ニコチンアミドモノヌクレオチド(NMN)が肝臓の修復機能にどのように寄与するかを示しています。

背景と研究の重要性



加齢に伴う慢性的な肝機能低下は、多くの健康問題を引き起こす要因となります。特に、肝星細胞という肝臓に特有の細胞が老化することで、正常な肝機能が損なわれ、肝線維化や肝がんのリスクが高まることが報告されています。この老化現象は、体内に蓄積する有害なアルデヒド(4-ヒドロキシノネナール:HNE)によって引き起こされ、細胞の老化を促進します。このような悪循環を解消するため、NMNを活用したアプローチが期待されているのです。

NMNと肝星細胞の関係



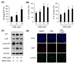
研究チームは、NMNが肝星細胞の老化を抑制し、機能を維持するメカニズムを解明しました。NMNは、NAD+の前駆体として知られており、長寿遺伝子サーチュイン1(SIRT1)を活性化することが特徴です。このSIRT1の活性が回復されることにより、HNEによる細胞老化が抑えられることが判明しました。具体的には、NMNは肝星細胞の細胞内NAD+レベルを上昇させ、細胞の機能を守る働きをしています。

研究成果の詳細



本研究での実験では、HNEによる細胞老化の影響を実証するために、ヒトの肝星細胞株LX-2を用いました。それによって、HNEに曝露された細胞群での老化を示す指標が上昇し、細胞の成長を妨げる因子の増加が確認されました。一方、NMNの前投与により、老化の指標が有意に低下し、細胞の正常な機能が回復したことが示されています。さらに、NMNの適用により、脂質代謝酵素の発現も維持され、過剰な脂質蓄積が防がれることで、肝機能の向上が確認されました。

将来的な展望



本研究の成果は、加齢による肝機能低下や肝線維化に対する新たな治療法の開発に寄与することが期待されています。今後は、NMNの効果を生体内で実証するための研究が進められる予定であり、その結果が今後の医療にどのように活かされるか注目されます。NMNの利用が、慢性肝疾患の予防や治療に貢献することで、健康で豊かな生活が実現できることを期待しています。

研究者のコメント



この研究を担当した遠藤准教授は、NMNの抗老化機能について「ヒトにおける有効性を立証するにはさらなる調査が不可欠だが、私たちの結果が超高齢社会における健康寿命の拡大に貢献できることを期待している」と述べています。将来的には、健康に重点を置いた社会に向けてNMNが重要な役割を果たすことが望まれています。

参考文献


  • - 論文情報: 『Chemico-Biological Interactions』にて発表
  • - 論文タイトル: β-Nicotinamide Mononucleotide Prevents Senescence and Lipid Accumulation in Hepatic Stellate Cells by Restoring SIRT1 Function
  • - 著者: Tomofumi Saka, Riri Hayashi, et al.


画像1

画像2

画像3

会社情報

会社名
岐阜大学
住所
電話番号

関連リンク

サードペディア百科事典: 岐阜県 岐阜市 NMN 加齢 肝機能

Wiki3: 岐阜県 岐阜市 NMN 加齢 肝機能

トピックス(科学)

【記事の利用について】

タイトルと記事文章は、記事のあるページにリンクを張っていただければ、無料で利用できます。
※画像は、利用できませんのでご注意ください。

【リンクついて】

リンクフリーです。