弁護士業務妨害の解決
2024-12-23 10:25:35

離婚問題における弁護士業務妨害の解決へ向けた提案

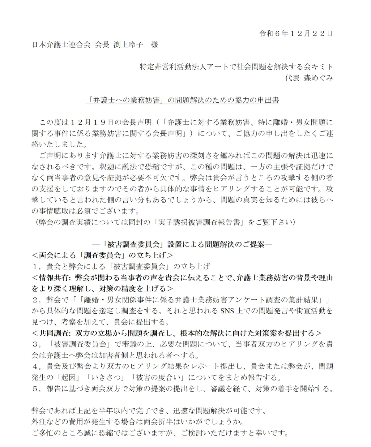
特定非営利活動法人アートで社会問題を解決する会、通称NPOキミトは、最近、日弁連への協力を申し出ました。今回の申し出は、日弁連会長が今月19日に発表した「弁護士に対する業務妨害、特に離婚・男女問題に関する事件に係る業務妨害に関する会長声明」を受けたものです。私たちNPOキミトは、離婚問題に悩む人々、特に訴訟中の別居親を支援している団体です。私たちの目的は、被害の当事者である両者からヒアリングを行い、問題を迅速に解明することです。

今回の問題は、特に離婚時の親権に関するものです。今年の春には民法が改正され、共同親権の導入が決まりましたが、施行までにはまだ2年の猶予があります。それまでの間、現在も片方の親にのみ親権が認められるため、子どもを巡る対立が続いており、その影響を受けるのが弁護士たちです。彼らには、離婚に伴うさまざまな問題に直面し、多大なストレスを抱えています。このような状況の中で、弁護士たちがどのような形で被害を受けているのかを明らかにし、効果的な解決策を提案することで、問題の解消に努めたいと考えています。

具体的には、以下の内容で日弁連に協力を提案しています。まず第一に、私たちNPOキミトと日弁連が共同で「被害調査委員会」を設立し、弁護士業務妨害の実態を把握します。両者からのヒアリングを通じて、一方の主張だけでなく、双方の意見を公平に聴取することが不可欠です。通常、このような問題の解決には、一方的な情報に基づくのではなく、両者の証拠をもとに真実を追求することが重要です。

その後、調査にあたって、私たちは過去の実績を活かし、SNS上での発言や街宣活動の分析を行います。これらの情報を日弁連に提供し、業務妨害の背景や理由を明らかにすることで、より効果的な対策を考える土台を作ります。この共同調査に基づき、両者からのヒアリング結果をまとめ、問題の根本原因や被害の程度を明確化します。そのデータをもとに、具体的な対策案を提案し、実施に向けての準備を整えます。

私たちは、これらの調査を最大半年以内に完了できると考えています。調査にかかる外注コストなどが発生する場合は、両者で折半することを提案します。このような取り組みにより、弁護士業務妨害の問題に対して、迅速かつ効果的な解決策が見出せると確信しています。日弁連の皆様には、ぜひご検討いただきたく、誠に恐縮ですが、何卒よろしくお願い申し上げます。


画像1

会社情報

会社名
特定非営利活動法人アートで社会問題を解決する会キミト
住所
東京都中央区銀座一丁目22番11号銀座大竹ビジデンス2階
電話番号
080-5077-4004

関連リンク

サードペディア百科事典: 離婚問題 NPOキミト 日弁連

Wiki3: 離婚問題 NPOキミト 日弁連

トピックス(その他)

【記事の利用について】

タイトルと記事文章は、記事のあるページにリンクを張っていただければ、無料で利用できます。
※画像は、利用できませんのでご注意ください。

【リンクついて】

リンクフリーです。