3次元設計ツール登場
2025-11-04 14:44:20

次世代3次元設計データツール「GrandBase Version1.2.0」が登場

アイサンテクノロジー株式会社は、愛知県名古屋市に本社を置く企業で、地理情報システムや測地ソリューションを提供するリーディングカンパニーです。この度、同社は3次元設計データ作成・編集ツール「GrandBase Version1.2.0」の販売を開始することを発表しました。この新しいツールは、複雑な設計データの管理を容易にし、作業の効率化を図ることを目的としています。発売日は2025年11月4日で、標準価格は792,000円(税込)です。

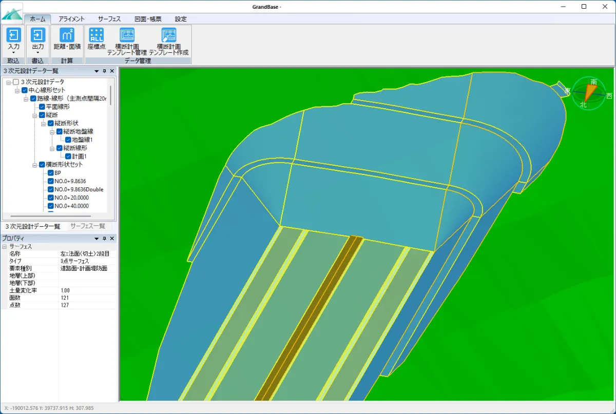
「GrandBase Version1.2.0」には、設計者のニーズにこたえる新機能が盛り込まれています。特に注目すべきは、土工形状イメージをJ-LandXMLのサーフェスモデルで作成できる機能です。これにより、より正確で視覚的に分かりやすい設計データが作成可能となります。また、法面の端部延長機能や舗装工部両端の断面形状変更機能も追加され、ユーザーは以前よりも自由に設計を行うことができるようになります。

さらに、曲線部の矢高チェック機能や3D現況地形作成オプションも新たに搭載されています。これにより、設計作業の精度が向上し、実際の地形に即したデータ作成が簡単に行えます。また、「GrandBase Version1.2.0」は、これまでに顧客から寄せられた要望を反映させる形で機能を充実させており、実際の設計作業に役立つ情報を提供しています。

アイサンテクノロジーでは、最新の技術を用いてユーザビリティを重視したツールを開発しており、設計業務の要求に応えるための努力を続けています。特に、3次元設計データの作成は、複雑な地形を扱う上で重要であり、これに特化したツールが「GrandBase Version1.2.0」となります。開発中のコンテンツが画面に表示される場合もありますが、実際の製品とは異なる場合がありますので、注意が必要です。

製品に関する詳しい情報は、アイサンテクノロジーの公式ウェブサイトまたはお客様相談室を通じて確認できます。名古屋市中区のATビルに位置する同社のCX推進部では、顧客からの問い合わせを受け付けています。興味のある方は、ぜひお問い合わせください。


画像1

画像2

会社情報

会社名
アイサンテクノロジー株式会社
住所
愛知県名古屋市中区錦3-7-14ATビル
電話番号
052-950-7500

トピックス(IT)

【記事の利用について】

タイトルと記事文章は、記事のあるページにリンクを張っていただければ、無料で利用できます。
※画像は、利用できませんのでご注意ください。

【リンクついて】

リンクフリーです。