脂肪肝研究の進展
2025-02-07 19:22:45

脂肪肝・肝硬変治療の新たな希望!KIF12の発見とメカニズム

脂肪肝・肝硬変治療の切り札、KIF12とは



順天堂大学と東京大学の研究チームが脂肪肝・肝硬変の新たなメカニズムを解明しました。特に注目を浴びているのはKIF12と呼ばれるキネシン分子モーターです。この研究は、イスラエルにおける人間の家系と遺伝子操作マウスを利用し、KIF12の遺伝子変異が脂肪肝炎の症状を引き起こすことを示しました。

研究の背景



脂肪肝炎は、肝臓に脂肪が過剰に蓄積することで肝細胞に炎症を起こし、最終的には肝硬変や肝細胞癌を引き起こす病気です。特に、先進国では約3割の人々がこの病気に悩まされていますが、根本的な治療法の開発はまだ進んでいません。今回の研究により、これまで未知だった脂肪肝炎と肝硬変の成因を解明する新たな手段が見えてきました。

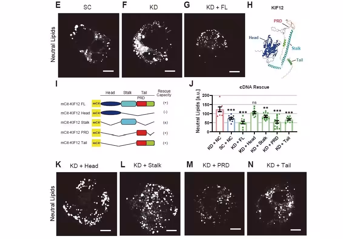
KIF12の役割と機能



KIF12は細胞内で物質を運ぶ役割がある分子モーターであり、脂肪肝炎を引き起こす要因がこの分子に関連していることがわかりました。具体的には、肝臓における脂肪酸合成酵素であるACC1の分解を促進することで、脂肪の蓄積を防いでいることが明らかになりました。このメカニズムは、KIF12の発現が低下することにより脂肪肝が悪化することとも密接に関連しています。

研究の過程



研究チームは、イスラエルとパレスチナの協力により、KIF12の変異が見られる3つの家系を特定しました。これにより、KIF12の遺伝子変異が原因で肝硬変が発症することが確認され、マウスモデルでも同様の症状が再現されました。さらに、KIF12の特定のドメインを導入することで脂肪肝炎を食い止める効果が示されました。

今後への期待



研究者らは、KIF12の機能を維持する方法を開発することで、脂肪肝・肝硬変の新たな治療法としての可能性を模索しています。特に脂肪肝炎が引き起こす疾患の検出や治療において、KIF12が重要なターゲットとなることが期待されています。また、この研究は、代謝疾患全般に対する新しいアプローチを提供するでしょう。

結論



本研究は、KIF12を中心とした新しい分子メカニズムの解明により、脂肪肝炎や肝硬変の治療に対する新たな地平を切り開くものです。研究の進展によって、これらの病気に苦しむ多くの人々が希望を持つ日が訪れることを期待しています。

この発表は、EMBO Journalにおいても取り上げられており、詳細な研究成果が公開されています。今後の研究活動から、一層の進展が期待されます。


画像1

画像2

画像3

画像4

画像5

画像6

画像7

会社情報

会社名
学校法人 順天堂
住所
東京都文京区本郷2-1-1
電話番号
03-3813-3111

関連リンク

サードペディア百科事典: 肝硬変 脂肪肝 KIF12

Wiki3: 肝硬変 脂肪肝 KIF12

トピックス(科学)

【記事の利用について】

タイトルと記事文章は、記事のあるページにリンクを張っていただければ、無料で利用できます。
※画像は、利用できませんのでご注意ください。

【リンクついて】

リンクフリーです。