プロジェクト管理の重要性
2024-12-06 13:28:22

介護業界の生産性向上に向けたプロジェクト管理の重要性

介護業界の生産性向上に向けたプロジェクト管理の重要性



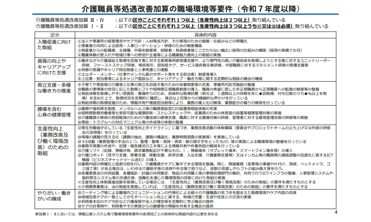
令和7年4月から開始される新しい処遇改善加算の制度において、介護業界には新たな課題が突きつけられています。特に、「職場環境等要件」の変更に伴い、生産性向上のための取り組みが求められています。この背景には、慢性的な人材不足や業務効率化の必要性があり、今後ますますこの傾向は強まるでしょう。

変わる処遇改善加算のポイント


新制度における処遇改善加算では、特に重要となるのが生産性向上に関する取り組みです。たとえば、処遇改善加算ⅠまたはⅡを取得するには、少なくとも生産性向上の取り組みを3つ以上実施しなければなりません。その内訳には、業務改善及び働く環境を改善する取り組みが含まれるため、各事業所はしっかりと準備を進める必要があります。適切な対応ができれば、ただ加算が得られるだけでなく、介護事業所全体の業務効率が改善される可能性も高まります。

プロジェクト管理の不足


しかし、実際の介護現場に目を向けると、これらの取り組みのために必要なプロジェクト管理が不足していることが浮き彫りになっています。プロジェクト管理とは、特定の目標を達成するための時限的な活動であり、介護施設にとって重要な課題です。しかし、実際には以下のような理由から、業界全体で適切にプロジェクトを管理できていない状況があります。

  • - 業務の性格: 介護業界では、日々の業務が継続的なケアの提供に焦点を当てています。プロジェクトのような時限的な目標設定は、優先と言えません。
  • - 知識不足: プロジェクトを管理するための適切なノウハウを持つ人材が不足しています。
  • - 管理手法の制約: より効果的なカイゼン型プロジェクト管理の理解が不足しているため、従来型の手法に依存しがちです。
  • - 会議の時間の確保: 職場のシフト制や多忙さから習慣的に会議を開くことが困難です。

このように、必ずしも円滑に生産性向上を図ることができず、多くの事業所が課題に直面しているのです。

カンバンテンプレートの提供


そんな中、合同会社AUTOCAREでは、介護事業所の生産性向上を支援するため、プロジェクト管理のカンバンテンプレートを無償で提供しています。このカンバンツールを利用することで、業界特有の問題を乗り越え、スムーズにプロジェクトを管理することが可能になります。具体的な利点は以下の通りです。

1. 可視化: カードを使って課題を見える化し、誰もが進捗を把握しやすく。
2. 明確化: 各課題に担当者や目標日を設定し、責任が明確になります。
3. 即時共有: 状況の変更が迅速に全員に通知されるため会議の必要が軽減。
4. コミュニケーション: コメント機能により、簡単に情報交換ができます。
5. モバイル対応: スマートフォンでもアクセスできるため、場所を選ばず使えるのが魅力です。

実績と提供方法


既に21都道府県の32事業所に導入実績があり、「会議の質が向上した」「情報共有がスムーズになった」などの嬉しい声が上がっています。利用希望の事業所には、まずヒアリングを行った上での提供を行っていますので、ぜひ、問い合わせを検討してみてください。

まとめ


介護業界における生産性向上は、簡単なことではありませんが、適切な道具とシステムを導入することで、大きな成果を挙げることも可能です。今後、業界の全体的な質の向上を目指し、しっかりとしたプロジェクト管理の体制を築くことが求められています。


画像1

画像2

画像3

画像4

画像5

画像6

画像7

画像8

会社情報

会社名
合同会社AUTOCARE
住所
福岡県北九州市若松区
電話番号
050-6872-5642

トピックス(地域情報)

【記事の利用について】

タイトルと記事文章は、記事のあるページにリンクを張っていただければ、無料で利用できます。
※画像は、利用できませんのでご注意ください。

【リンクついて】

リンクフリーです。