玄米成分の脳機能効果
2026-04-22 13:34:41

玄米由来成分γ-オリザノールがもたらす脳機能への影響と未来の可能性

玄米由来成分γ-オリザノールがもたらす脳機能への影響と未来の可能性



福岡県を拠点に活動する株式会社SENTAN Pharmaは、琉球大学と共同で実施した研究が国際栄養補助食品学会の公式医学誌に掲載されたことを発表した。研究は、玄米由来成分であるγ-オリザノールが脳機能に与える影響について探求するものであり、これは最近注目を集めているテーマでもある。

γ-オリザノールとは何か?



γ-オリザノールは、玄米の胚芽と糠に含まれる天然の脂溶性成分であり、フェルラ酸エステルと植物ステロールから成り立っている。その抗酸化作用やコレステロールの吸収抑制、更年期障害の改善、さらには脳の機能に対するポジティブな作用が示唆されており、健康食品やサプリメント、化粧品などに幅広く用いられています。

近年、軽度認知機能低下の問題に対する研究が進む中で、γ-オリザノールのポテンシャルに対する関心も高まっています。特に、肥満や高脂肪食と認知機能低下の関連が注目されており、γ-オリザノールがこの問題にどのように関与するかを調査することが求められています。

研究の概要と結果



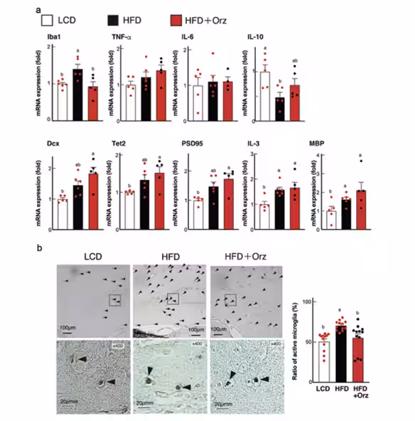
SENTAN Pharmaの研究は、高脂肪食を摂取させた高齢のマウスモデルを利用して行われました。マウスに特定の期間、γ-オリザノールを含む栄養素を与えることで、その認知機能と脳内の変化を観察しました。

1. 認知機能テストの結果
研究では、Y迷路試験などの行動分析が行われ、γ-オリザノールを摂取したマウス群において、空間記憶に関連する行動指標が改善される様子が確認されました。これは、成分が認知機能を向上させる可能性を示す重要な結果となります。

2. 神経細胞の発現変化
γ-オリザノールが神経新生に関連する遺伝子の発現に影響を与えることもわかりました。具体的には、DcxやTet2といった遺伝子の発現が増加する傾向が認められ、神経新生の促進とも関連性が見られました。

3. 海馬における炎症指標の変化
脳内の海馬領域において、神経炎症と関連する指標も確認されました。これにより、γ-オリザノールが脳の炎症状態に対してポジティブな影響を持つ可能性が示唆され、認知機能の維持にも貢献することが期待されています。

ナノ粒子化技術の可能性



さらに、研究ではγ-オリザノールをナノ粒子化することで、腸管からの吸収効率が向上する可能性も探られました。ナノ粒子化されたγ-オリザノールは、通常のものに比べて認知機能の変化がより早期に現れる傾向があり、この新しいアプローチは、将来的な活用が期待されています。

未来の展望



本研究は動物実験の段階にあり、人間における効果や適切な摂取量についてのさらなる研究が必須です。しかしながら、γ-オリザノールが持つ自然由来の機能性成分としての地位は確立されつつあり、健康に寄与する新たな可能性を開くものとなるでしょう。

SENTAN Pharmaは、独自の微粒子化技術を駆使し、今後も天然由来成分の研究開発を進めていく意向を示しています。特に、食と健康のつながりについての新たな知見が得られることを期待し、医療から食品、さらには化粧品など多岐にわたり展開可能性を模索していきます。


画像1

画像2

会社情報

会社名
株式会社SENTAN Pharma
住所
福岡県福岡市博多区下川端町2番1号博多座・西銀再開発ビル9階
電話番号
092-271-5508

関連リンク

サードペディア百科事典: 福岡県 玄米 γ-オリザノール SENTAN Pharma

Wiki3: 福岡県 玄米 γ-オリザノール SENTAN Pharma

トピックス(科学)

【記事の利用について】

タイトルと記事文章は、記事のあるページにリンクを張っていただければ、無料で利用できます。
※画像は、利用できませんのでご注意ください。

【リンクついて】

リンクフリーです。