2025年8月の景気動向
2025-09-03 13:48:17

2025年8月国内景気改善、猛暑特需や建設需要が原動力に

2025年8月の景気動向


2025年8月の国内景気は、記録的な猛暑とそれに伴う特需、さらには全国的な建設需要の増加によって、3カ月連続で改善しました。株式会社帝国データバンクの調査によると、景気DI(ディフュージョン・インデックス)は前月比0.5ポイント増の43.3となり、全業種が好転する中でも特に製造業、小売業、建設業の3つが顕著に成長を見せています。この傾向は、米国の関税政策に対する不確実性がまだ存在する中でも維持されています。

各業界の動き

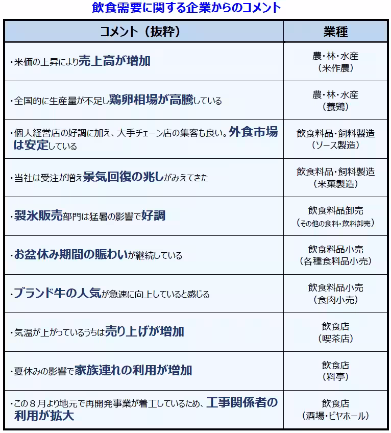
特筆すべきは、飲食関連や熱中症対策商品、さらにはエアコンといった関連商品の需要が急増したことです。猛暑により飲食店、食品スーパーなどでの購買活動が活発化し、これが全体の景況感を押し上げる要因となりました。また、公共工事や新しい建設プロジェクトの発注が相次ぎ、建設業も堅調に推移しました。

しかし、一方で外需に依存する企業はトランプ氏の関税関連の混乱に影響を受けており、屋外レジャーの低迷や価格転嫁の遅れが問題視されています。

業界別の景気評価

2025年8月の調査結果では、製造業と小売業を中心に好転が見られました。全体として、9つの業界のうち製造、建設、小売が改善し、サービス業のみが悪化しました。特に製造業の中で、飲食料品や飼料、化学品製造が好調でしたが、自動車関連は悪化しました。小売業においては、お盆期間の消費刺激が好材料となり、医薬品や日用品の需要も回復しました。

景気の今後の見通し

今後の景気見通しとしては、実質賃金と手取り収入の行方が注目です。AI関連の投資や訪日外国人の増加が景気を支える要因とされていますが、心配な点として物価高や人手不足が挙げられます。

地域別の景気動向

地域別に見ると、日本の10地域中8地域が改善し、特に北海道や近畿で顕著な成長を見せました。逆に北関東地域は悪化の傾向が見られ、自動車関連業界の低迷が影響を与えています。

まとめ


2025年8月の景気は、猛暑特需や地域における建設需要に牽引され、一部の業界では好転が続いています。今後の動向として、実質賃金の向上や物価の安定が鍵となるでしょう。


画像1

画像2

画像3

画像4

画像5

画像6

会社情報

会社名
株式会社帝国データバンク
住所
東京都港区南青山2-5-20
電話番号
03-5775-3000

関連リンク

サードペディア百科事典: 国内景気 建設需要 猛暑特需

Wiki3: 国内景気 建設需要 猛暑特需

トピックス(経済)

【記事の利用について】

タイトルと記事文章は、記事のあるページにリンクを張っていただければ、無料で利用できます。
※画像は、利用できませんのでご注意ください。

【リンクついて】

リンクフリーです。